重庆工贸职业技术学院
211 |
985 |
双一流 |
理工
重庆市
高职(专科)
省重点
公办
厚德、博学、强技、创新
023-72806301,72806302,72806303,72806304,72806305
http://www.cqgmy.cn
更多 >
图片
院校首页
历年分数
历年分数
历年分数
普通类
艺术类
体育类
招生计划
院校计划
投档规则(艺术)
投档规则(体育)
招生政策
招生简章
招生资讯
探校攻略
探校攻略
探校攻略
探校攻略
探校攻略
探校攻略
院校首页
> 招生简章
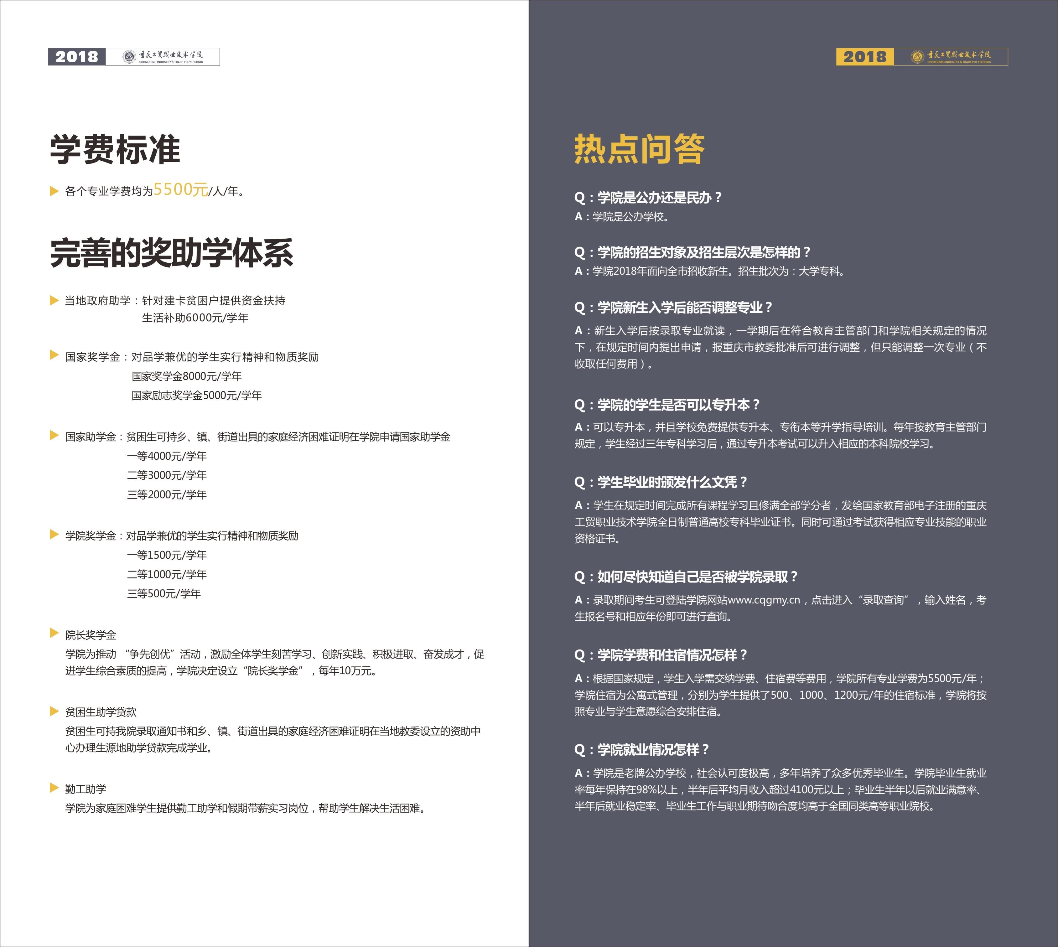
重庆工贸职业技术学院2018春季招生简章
2022-06-22 12:09:19 分享至:
招生简章
招生资讯
重庆工贸职业技术学院2018春季招生简章
2022-06-22 12:09:19